废水零排放处理系统-威特雅

欢迎访问广东威特雅环境科技有限公司官网!

废水零排放处理设备



废水零排放设备系统分类

废水零排放处理设备系统主要分为如下三种工艺流程:

一、预处理→膜浓缩→蒸发结晶工艺

二、预处理→膜浓缩→烟道蒸发工艺

三、低温闪蒸→浓液干燥工艺

 

一、预处理→膜浓缩→蒸发结晶工艺

工艺流程如下图:

 

 

废水经过预处理除去重金属、钙镁等结垢离子,出水进入管式膜过滤系统或陶瓷超滤膜去除悬浮物,以满足后续膜法处理的进水要求。采用纳滤(NF)分盐,将纳滤浓水返回至预处理系统,纳滤产水采用DTRO碟管式反渗透系统或MBC正渗透系统进行膜浓缩,以减少后续蒸发结晶系统的进水量,进而减少整个零排放处理系统的投资。蒸发结晶系统采用MVR或多效蒸发结晶器,以降低运行能耗。结晶器中产出的盐主要为NaCL,其纯度可大于97.5%,达到工业盐干盐二级标准。

 

二、预处理→膜浓缩→烟道蒸发工艺

工艺流程如下图:

 

废水经过预处理除去重金属、钙镁等结垢离子,经过膜法浓缩减量后进入烟道喷洒蒸发。预处理和膜浓缩系统与上述第一种工艺相似,不同的是,根据浓缩液后处理选择的方式不同,系统不产生结晶盐,无需加纳滤进行分盐。

 

膜浓缩系统的产水直接回收利用,浓缩液进行烟道蒸发,利用高温烟气将雾化后的废水液滴蒸干,废水中的污染物形成细小固体结晶,随烟气中的灰尘进入电除尘器被电极扑捉,进入除尘器灰斗外排,从而除去污染物,系统无结晶盐的产生,部分水份在脱硫塔中重新凝结被回收利用,较大程度节水节能,达到废水的零排放,目前烟道蒸发工艺主要分为主烟道蒸发和旁烟道蒸发两种技术。

 

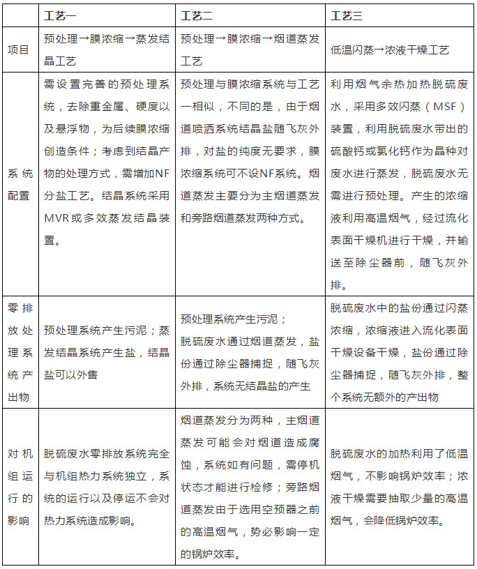
三、低温闪蒸→浓液干燥工艺

工艺流程如下图:

 

废水不需预处理系统,直接利用低温烟气的热量对废水进行预热,而后经过多效闪蒸浓缩,浓缩物浓度可在线自动可调,浓缩后的浓液进入流化表面干燥机蒸发干燥,产生的粉尘及水蒸气随烟气引入电除尘前烟道,利用电除尘捕捉氯离子和其他固态颗粒及金属元素,蒸发的水蒸汽进入脱硫塔。闪蒸浓缩过程中产生水蒸汽,经过凝结后可回收至脱硫工艺水或其它用途补水。

 

废水零排放工艺对比

比较上述不同废水零排放工艺,从各工艺的系统配置,优缺点以及对热力系统的影响等方面进行说明。如下表所示:

 

 

广东威特雅环境有限公司是一家专业致力于污水废水处理的研究、开发、制造及销售于一体的高科技企业,有十二年的工程经验,全国建有多家现代化设备工厂,拥有强大的科研技术团队和超300人的庞大运营售后团队。专注于工业废水处理、废水零排放、中水回用零排放、高浓度废水处理、重金属废水处理;提供废水处理设备、中水回用零排放设备、超纯水设备、软化水设备、纯化水设备、反渗透设备等的生产安装;专业承接化工、电子、电镀、制药、食品、饮料、化妆品、医疗卫生、汽车、冶金、电力等行业废水处理服务,为客户提供有针对性的废水处理解决方案,技改方案24小时响应。威特雅资质齐全:获得50多项荣誉证书,具备建筑机电安装工程专业承包三级施工资质,项目覆盖全国,一对一合作服务,0排放处理技术成熟可靠,终身售后无忧!


广东威特雅环境有限公司 官网 www.wteya.com

办公时间

8:30 AM–6:00 PM
周一 至 周六

联系我们

联系人:衡林-总经理
移动电话:1379-8878-761

联系人:龚总-营销副总
移动电话:139-8079-3348

服务热线:0769-85038001
电子邮箱:info@wteya.com
官网地址:www.wteya.com

                 www.weiteya.cn 

公司地址:
广东省东莞市南城区天安数码城F区F4栋14楼

生产基地:
湖北省荆门市京山经济开发区威特雅环保科技园

关键词: 废水零排放,零排放,废水零排放处理系统

上一篇

含氟废水零排放处理

下一篇

含磷废水零排放处理

免费获取报价

超过1250+案例!

专业工程师 1 对 1 服务,有针对性提供解决方案,24小时出技改方案。

与众多优质客户建立长期合作关系

合作客户

132

关于我们

广东威特雅12年水处理厂家,专注于化工、电镀、线路板等废水零排放, 废水中水回用,提供各种工业废水处理设备及解决方案,欢迎咨询报价!

获取报价

联系我们

© 2007-2021 广东威特雅环境科技有限公司
粤ICP备17021869号