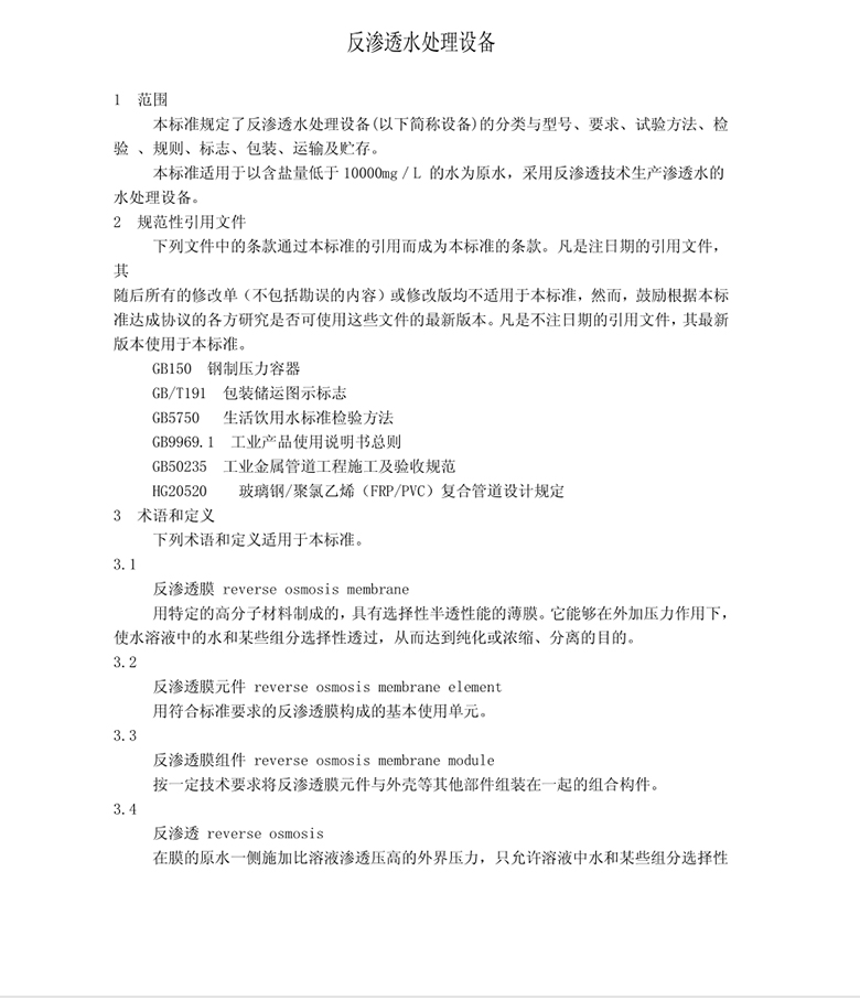
反渗透水处理设备

欢迎访问广东威特雅环境科技有限公司官网!

反渗透水处理设备



反渗透水处理设备已广泛地用于苦咸水淡化、海水淡化、医药、电子、工业废水处理、采矿、冶金及市政供水等领域。为了更好地规范该产品的生产,制定了该产品的行业标准。


本标准编制过程中,参照采用了美国国家标准ANSI/NSF58:1997《反渗透饮水处理设备》。

本标准由建设部标准定额研究所提出。

本标准由建设部给水排水产品标准化技术委员会归口。


本标准规定了反渗透水处理设备(以下简称设备)的分类与型号、要求、试验方法、检验规则、标志、包装、运输及贮存。 

本标准适用于以含盐量低于10000mg/L的水为原水,采用反渗透技术生产渗透水的水处理设备。


 

办公时间

8:30 AM–6:00 PM
周一 至 周六

联系我们

联系人:衡林-总经理
移动电话:1379-8878-761

联系人:龚总-营销副总
移动电话:139-8079-3348

服务热线:0769-85038001
电子邮箱:info@wteya.com
官网地址:www.wteya.com

                 www.weiteya.cn 

公司地址:
广东省东莞市南城区天安数码城F区F4栋14楼

生产基地:
湖北省荆门市京山经济开发区威特雅环保科技园

关键词: 反渗透水处理设备

上一篇

海水淡化反渗透系统运行管理规范

下一篇

医疗机构水污染物排放标准

免费获取报价

超过1250+案例!

专业工程师 1 对 1 服务,有针对性提供解决方案,24小时出技改方案。

Wteya Product Center

产品中心

与众多优质客户建立长期合作关系

合作客户

132

关于我们

广东威特雅12年水处理厂家,专注于化工、电镀、线路板等废水零排放, 废水中水回用,提供各种工业废水处理设备及解决方案,欢迎咨询报价!

获取报价

联系我们

© 2007-2021 广东威特雅环境科技有限公司
粤ICP备17021869号